Wearable
Smart Sleep Mask
Worked on sleep devices with the NIH Deputy Director in high school; this led to developing sleep devices independently. First presale sold out in under 3 hours and funded subsequent PCB projects.

Technical Specifications



nRF52832 boards
Used this project as an opportunity to explore PCB design. Started with custom nRF52832 boards programmed via Segger J-Link.

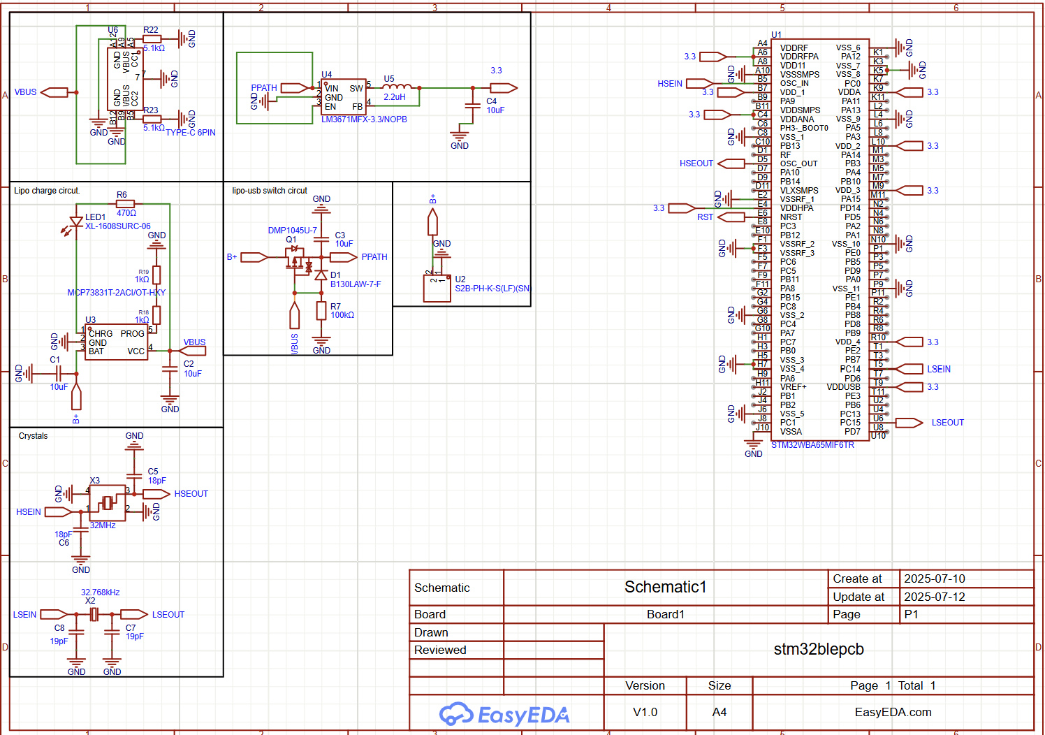
WLCSP STM32 PCB
Explored designing a WLCSP STM32 PCB. Cost was high, so I decided to sell the boards.

Custom ESP32-C3 PCB
Designed a custom ESP32-C3 PCB with LiPo charging and USB programming.

Xiao ESP32C3 shield
Ended up selling a Xiao ESP32C3 shield board.
